At AssetPlus, we are committed to delivering a transparent, structured, and accountable support experience for our partners and customers. Our escalation and grievance framework ensures that concerns are reviewed at the appropriate level with clear ownership and oversight.
Contact Details
Escalation Email ID: escalations@assetplus.io
Grievance Email ID: grievance@assetplus.io
Working Hours: 10:00 AM to 5:00 PM | Monday to Friday (Business Days Only)
How to Escalate a Case
To escalate an existing support ticket:
Send an email to escalations@assetplus.io
Ensure the subject line includes the Ticket ID
Example: Issue Type - Escalation - Ticket ID - #123456Clearly mention:
Reason for escalation
Business impact
Expected outcome
Please note: Escalations can only be raised against an existing ticket logged within the AssetPlus Support Dashboard.
Including the correct Ticket ID enables the escalation desk to review and act efficiently.
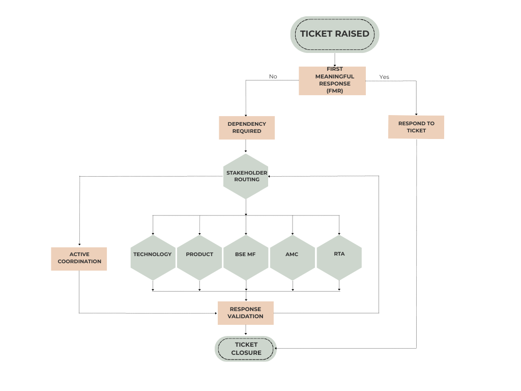
Escalation & Resolution Lifecycle
Our case handling process follows a structured three-phase lifecycle.
Phase I - Intake & Initial Action
Ticket Raised
Partner logs a query through the AssetPlus Partner App. The ticket is assigned to a support agent.Initial Assessment
The agent determines whether the issue can be resolved internally or requires stakeholder intervention.First Meaningful Response (FMR)
Direct Path: Issue resolved immediately if fully in-house.
Dependency Path: The agent informs the partner that validation or coordination is required with external entities, such as:
BSE
Asset Management Companies
Registrar and Transfer Agents
Banking partners
Phase II - Dependency Coordination
Stakeholder Routing
The issue is routed to the appropriate expert:Internal Teams:
Operations
Technology
Product
Sales
Brokerage
External Stakeholders:
Exchanges such as the BSE
AMCs
RTAs
Banks
Active Coordination
The assigned agent acts as the case owner and coordinator, tracking progress and providing updates.Response Validation
Before communicating with the partner, the agent reviews the stakeholder response to ensure:Accuracy
Completeness
Clarity
Partner-friendly communication
If clarification is required, the case is rerouted internally before external communication.
Phase III - Resolution & Continuous Improvement
Communication
The validated response is shared via the support ticket.Exception Handling
If the response is delayed or unsatisfactory, the agent:Initiates follow-ups
Escalates internally where required
Resolution & Closure
Final confirmation is obtained. The ticket is formally closed.Continuous Improvement
Critical or recurring issues are flagged to Product and Technology teams to strengthen controls, reduce recurrence, and enhance system reliability.
How Priority Works
Priority classification is based on severity, urgency, and business impact.
| Priority | Impact | Example | Escalation Handling |
|---|---|---|---|
| P0 - Critical | The platform or transaction activity is completely blocked | Order placement failure, login outage, payment processing failure | Immediate escalation |
| P1 - High | Major functionality impacted | Order processing delays, mandate failures, and rejection are impacting transactions | Fast-track escalation |
| P2 - Medium | Partial functionality impact | CAS mismatch, transaction status delay, non-critical module issue | Standard escalation |
| P3 - Low | Informational or minor issue | General query, report clarification, data request | Normal SLA cycle |
Priority assignment is subject to review based on business impact and operational assessment.
Escalation Framework Principles
Our escalation governance is built on five key pillars.
Where to Escalate
All escalations must be formally raised by emailing escalations@assetplus.io and must reference an existing ticket.
Whom to Escalate
Escalations are routed through a defined ownership matrix to ensure accountability at every level.
When to Escalate
Escalation may be required when:
The issue cannot be resolved at the current level
Service deadlines are at risk
There is a significant operational or financial impact
Response is delayed or unsatisfactory
Regulatory or compliance sensitivities exist
Why Escalate
Escalations help address:
Process gaps
System issues
Regulatory dependencies
Partner dissatisfaction
Operational delays
What to Include in an Escalation
Each escalation must include:
Ticket ID
Clear reason for escalation
Business impact
Expected outcome
Incomplete information may delay review timelines.
Escalation Levels & Review Commitment
AssetPlus follows a structured multi-level review model to ensure appropriate oversight.
| Level | Reviewing Authority | First Response Commitment | Review & Action Window |
|---|---|---|---|
| L1 | Escalation Desk | Within 2 Business Hours | Up to 24 Business Hours |
| L2 | Senior Escalation Desk | Within 4 Business Hours | Up to 48 Business Hours |
| L3 | Escalation Leadership Desk | Within 6 Business Hours | Up to 72 Business Hours |
| L4 | Head of Support | Within 8 Business Hours | Up to 96 Business Hours |
| L5 | Management Review | Within 16 Business Hours | Up to 120 Business Hours |
Response timelines are calculated within business hours only.
Important Disclaimers
Timelines begin once complete and accurate information is received.
Emails received outside business hours are counted from the next working day.
AssetPlus operates as a fintech platform and works in coordination with external partners, including:
AMCs
RTAs
Exchanges such as the BSE, NSE
Banking institutions
Payment gateways
Where resolution depends on external entities, timelines may vary based on their internal processes.
Escalations cannot override market cut-offs, settlement cycles, exchange processing windows, banking cycles, or regulatory mandates.
Delays caused by regulatory, legal, or settlement rules will not be treated as SLA breaches.
Feature requests, enhancements, development work, bug fixes, and UAT activities are not covered under escalation turnaround commitments.
Escalation does not guarantee a favourable or accelerated resolution outcome.
Grievance Redressal
For formal grievance submissions, please email: grievance@assetplus.io
Grievances are reviewed independently and handled in accordance with regulatory guidelines and internal compliance processes.
